Process Flows
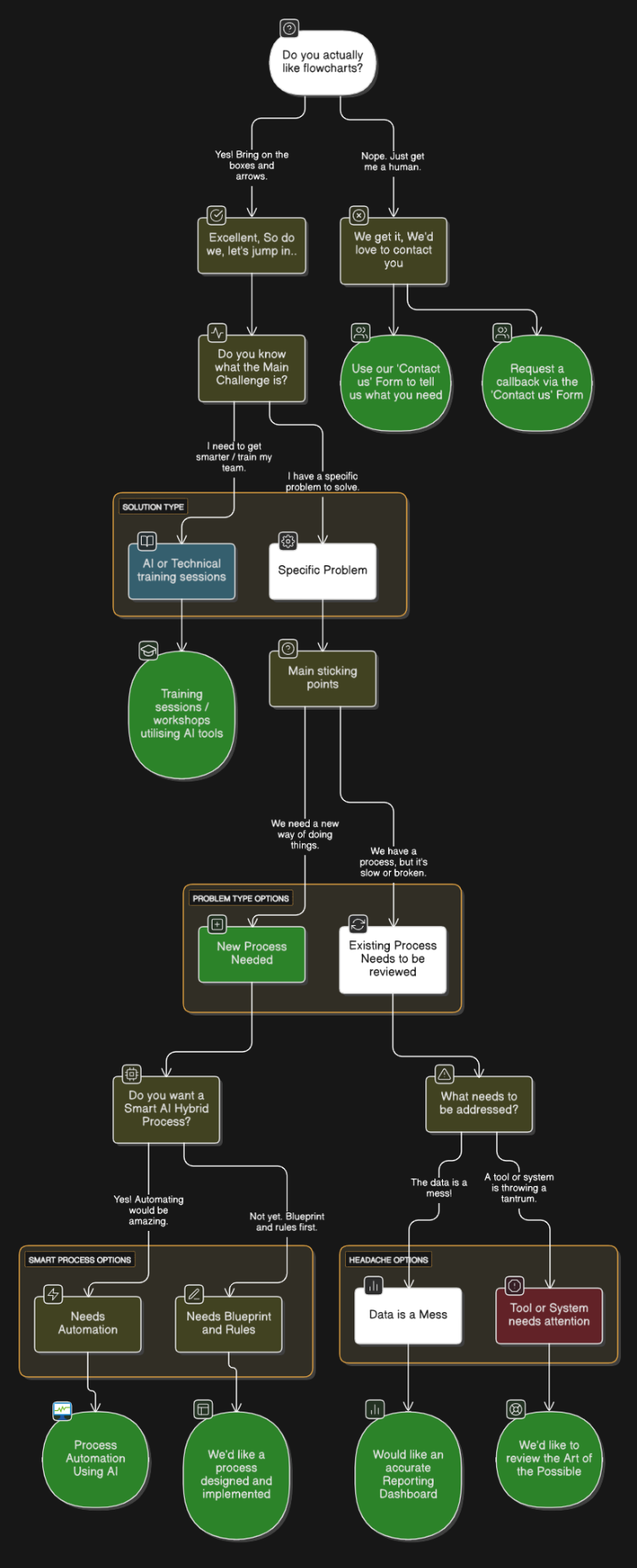
Find your Ideal Solution with our Problem Flow guide
By visualising an issue and capturing the process using Tools Like Mermaid, Lucid Charts and Miro, we support any changes with Flow charts and Planning documents. When we produce any documentation, we want them to add Value, be engaging and easy to understand.
Below we've created a simple flow chart to help you identify which of our Services might be right for you

